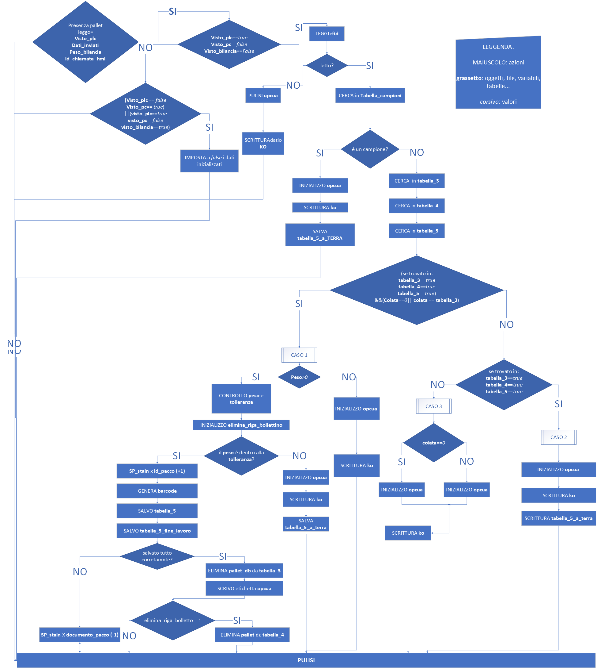
Richiesta: Sostituzione del Servizio Gestione Linea Imballaggio "Cassioli"
RICHIESTA
- Avere un monitoraggio in tempo reale dello stato della connessione con i vari apparati
- Gestire la lettura degli RFID dall’antenna IMPINJ (Speedway Revolution) del PACCO
- Gestire il Peso del PACCO tramite il FactoryTalk Linx della Rocwell
- Abbinare correttamente RFID e PESATA
- Gestione Etichetta di Spedizione
N.B.
Il ciclo di vita del pacco dall’ingresso all’uscita è di circa 60 secondi.
