Richiesta: Sincronizzazione tra QuickMonitor e SoluzionaCore
RICHIESTA:
- Per i macchinari ove presente il collegamento con QuickMonitor, Importare i dati da per analizzare i tempi Macchina collegati alla commessa
QuickMonitor genera dei file .XML presenti nella "C:\Dati CN\”" cosi strutturati:
MACHINE>IMSA_MF1750BB</MACHINE>
<STATIONID>1</STATIONID>
<RECORDDATETIME>20250919-175353</RECORDDATETIME>
<STATUS>STOPPED</STATUS>
<PROGRAM>\USR\CAM\IPAE_PROGARDEN\COD-640\N-1002-PUNZONE\04-3-3.H</PROGRAM>
<DURATION>1043</DURATION>
<COUNTER>0</COUNTER>
<TOTAL_COUNTER>0</TOTAL_COUNTER>
<PHASE>0</PHASE>
<VAR1>0</VAR1>
<REMARK />
<ALARM_MSG />
<POSX>-1492,939</POSX>
<POSY>-77,207</POSY>
<POSZ>390,3852</POSZ
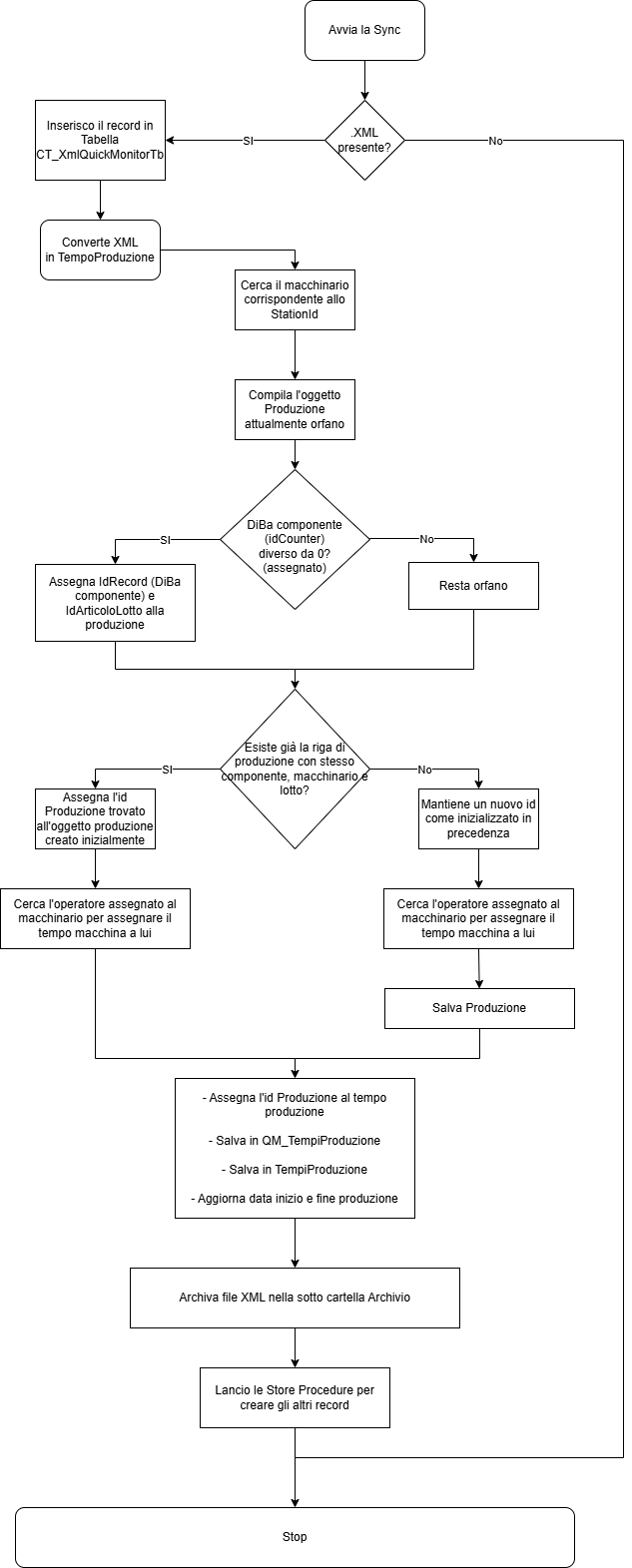
Il campo PHASE sarà compilato progettista, e corrisponde dall’ IDCounter del Particolare della COMMESSA
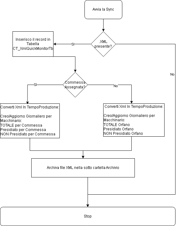
Il ciclo di vita del Servizio:

